CG's EmTech Intranet Refresh
Overview
The Emerging Technologies team of a large financial institute (private client), requested assistance with a refresh of their EmTech Intranet site. The existing site, provided a means for the team to share news, articles and insights to the rest of the company. In addition to traditional written pieces the EmTech team was starting to develop a series of video blogs and podcasts, and host several event throughout the year that they wanted to share.
The team wanted to find a way to structure the page, to provide an efficient way to share the latest items, while also being a resource for all things tech related.
The client had three clear goals for this refresh that were:
The site needs to be a better reflection of “Who we are and what we do” - EmTech team.
Develop a clean and easy navigation system.
Incorporate an dedicated page for “Events”
Process & Deliverables
Mapping and analysis of the existing site + comparative analysis of direct competitors as well as several technology sites.
User interviews and the generation of user persona’s representative of the team’s make up & user flows
Findings - Suggestions & Recommendations from the the user interviews and user flows.
Low fidelity mock ups & user testing.
Mid fidelity mock ups from the syntheses of user feedback from previous round.
Mapping & Analysis
The analysis involved an in-depth review and breakdown of the existing site.
Comparative Analysis
Two direct competitors, Vanguard and BlackRock were examined along with TechCrunch and WIRED, to understand the means and method for content delivery across various media types.
User Interviews, Persona Development and User Maps
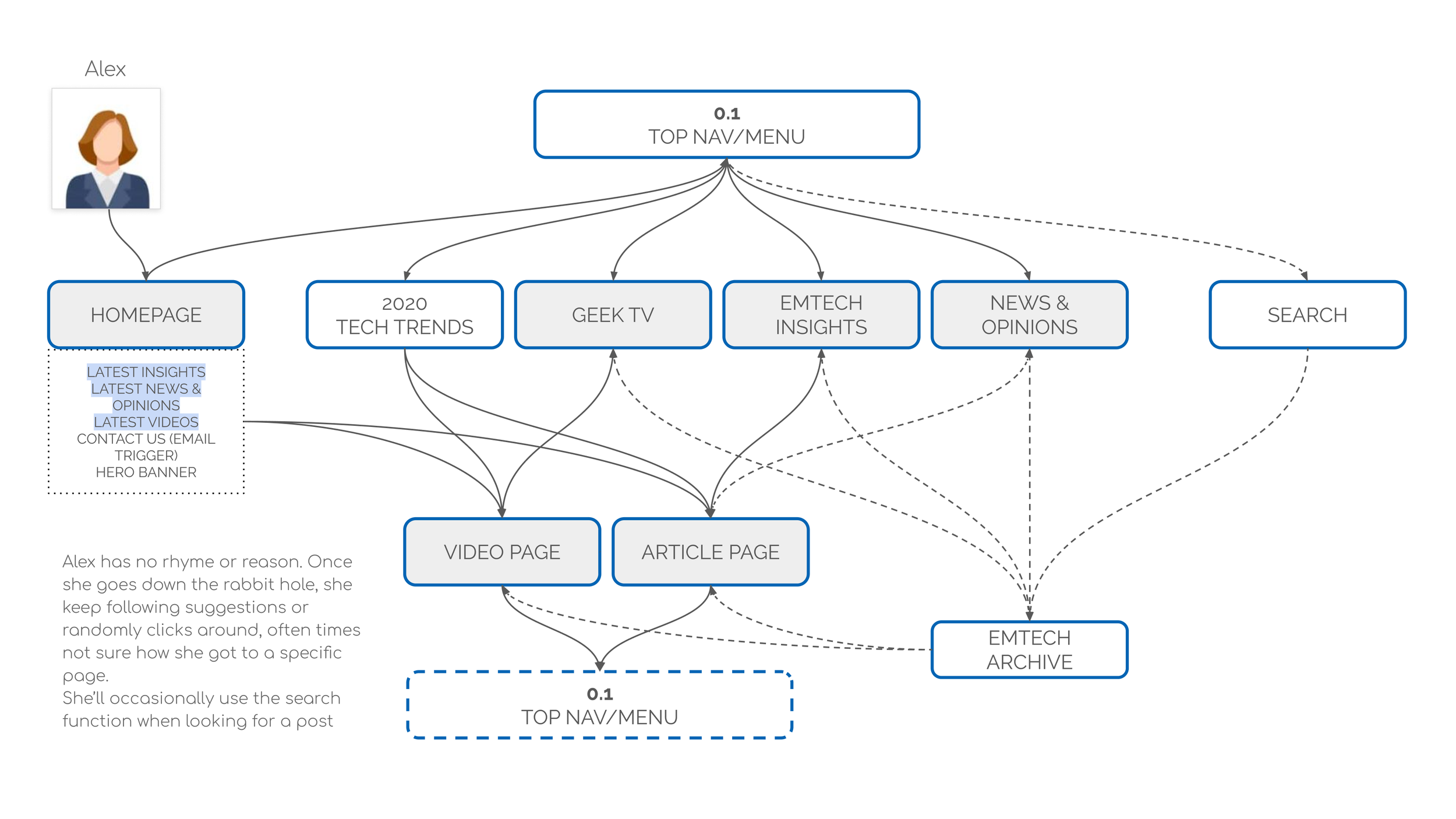
User interviews were conducted across the team, to establish their level of familiarity with the existing EmTech site, discovery of any friction points in their use of the intranet and what they would love to see/experience. Conversations lead to discovery of themes of a desire for clearer navigation, and a way to be be more involved/interactive. The results and anecdotes from these conversations were the basis for the development of three distinct user groups/type.
A summary of the experiences was generated for each user persona in regards to the existing EmTech intranet site
User flows were developed for each to help understand how the navigation could be improved, Click < > to navigate through.
Suggestions & Recommendations
The resultant suggestions and recommendations were presented ahead of moving into prototyping for approval and to ensure the client understood the direction.
Provide a “Read” time for links to posts
On the homepage, indicate the type for all items under the “Latest” - ie, is it an “Article”, “Podcast” or “Video”
On the homepage, indicate the category for all items under the “Latest” -ie, is it an “Insight”, “News+Opinion” or “Event” etc
On the Archive Page - create a standard formatting around all entries for consistency.
Utilize the homepage “Hero Banner” as a navigation method.
Add “Events” & “Event” pages
Add “About Emtech” or “About Us” page.
Reduce the number of duplicate gateways.
Provide a method to “Bookmark” or “Save” articles and posts.
Provide synopsis/description for links to posts.
The proposed site map, incorporates a cleaner navigation system, and introduces new pages; 6.1 - Events, as a micro-site for upcoming events, seminars and conference, and 7.1 - About EmTech, a specific page dedicated to the explaining the mission of the EmTech team as well as a platform to get to know them better.
Mockup Walk Through
